| ĐT | (028) 62573617 |
| Địa chỉ | |
53/66 Le Chi Dan, P.Hiep An.TP.Thu Dau Mot, Binh Duong |
|
|
|
|
Sơ Đồ Tổ Chức
Sơ đồ tổ chức công ty
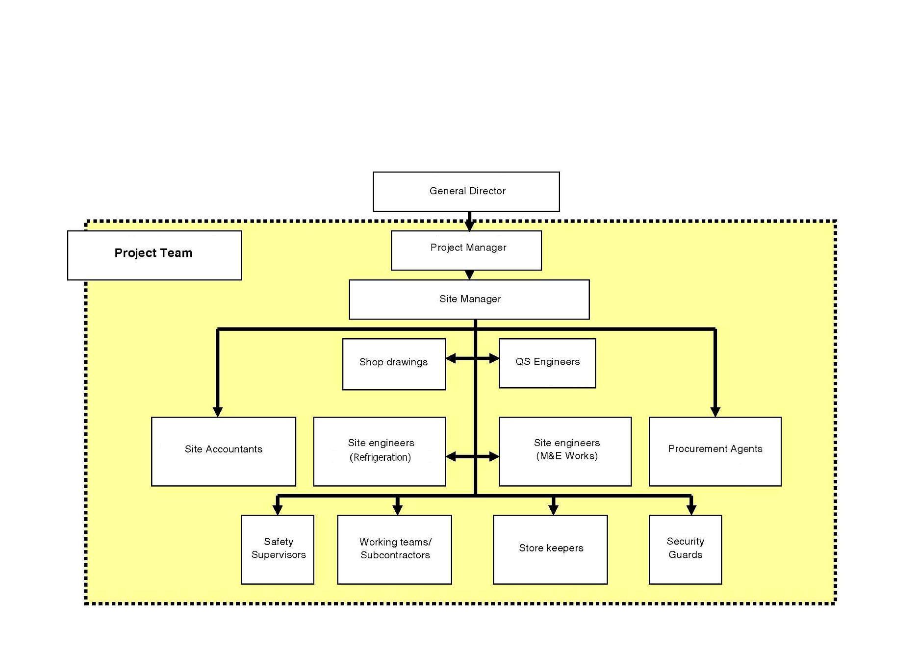
Sơ đồ tổ chức công trường

| ĐT | (028) 62573617 |
| Địa chỉ | |
53/66 Le Chi Dan, P.Hiep An.TP.Thu Dau Mot, Binh Duong |
|
|
|
|
Sơ đồ tổ chức công ty
Sơ đồ tổ chức công trường

Trụ sở Chính:
Tòa Nhà The Johnson House
F25, Lê Thị Riêng, P.Thới An,Quận 12.TPHCM,Việt Nam
Tel: 028 3 62573617 Fax: 0283 62573613
Email:khang.pham@khangphat.com